行业新闻
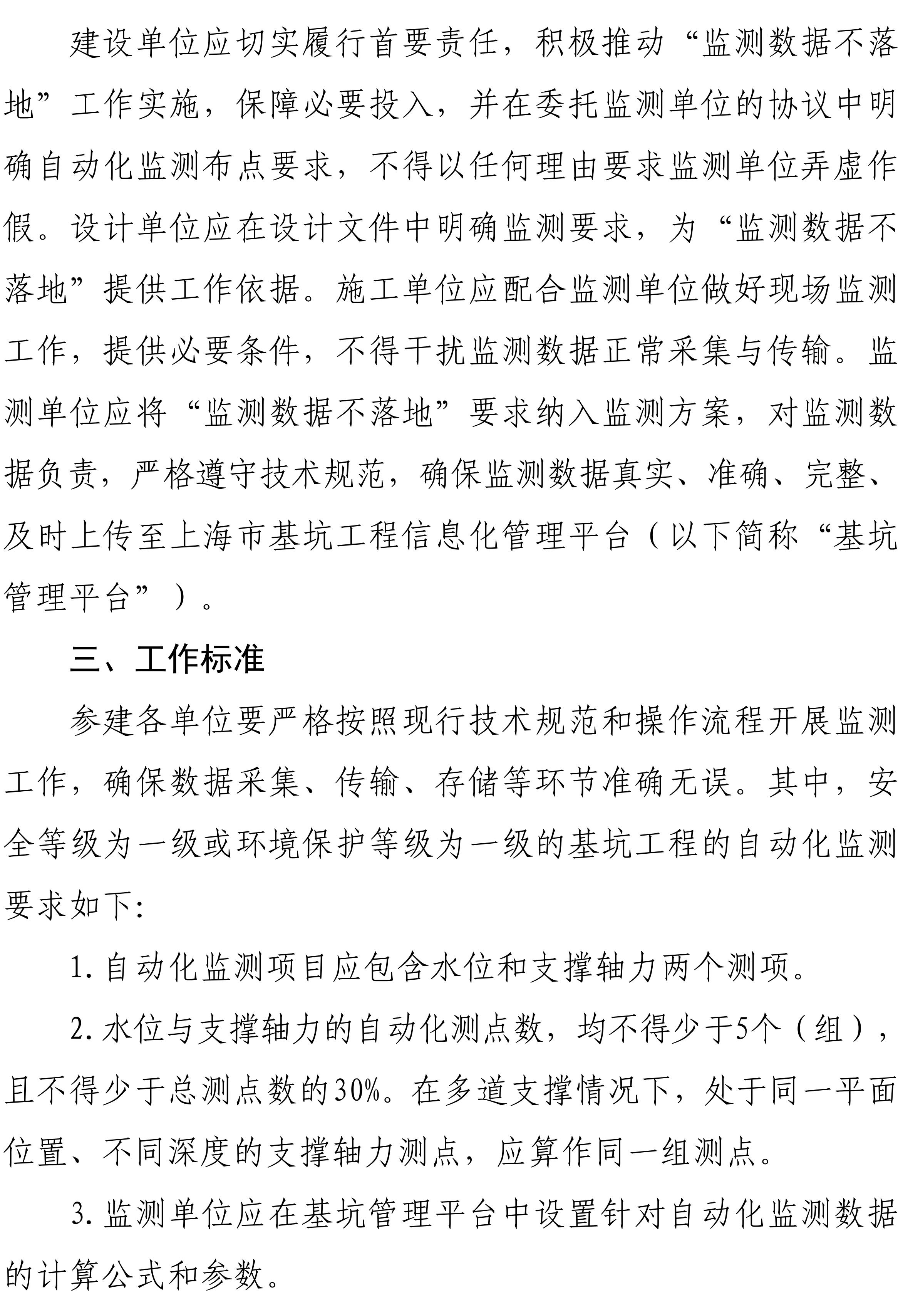
- 上海市住房和城乡建设管理委员会关于进一步加强本市基坑工程监测管理工作的通知 2026.03.18
- 关于协会第九届理事会两位副会长单位出任人调整及聘任高文艳同志为副秘书长的通知 2026.02.02
- 上海勘察设计行业专属福利——购中望CAD软件 享政府60%重磅补贴 2026.01.19
- 上海市人民政府办公厅关于印发《上海市促进软件和信息服务业高质量发展的若干措施》的通知 2026.01.19
- 上海市勘察设计行业协会关于发布团体标准《上海市勘察设计行业低碳设计标准》的公告 2026.01.16
- 关于召开“上海市勘察设计行业协会九届六次会员代表大会暨2025年度行业表彰大会”的通知 2026.01.14
- 关于公布2025年“ECADI杯”第七届上海市(暨长三角高等院校联盟)大学生建筑设计技能竞赛评选结果的通知 2026.01.12
- 关于征集2026年度上海市勘察设计行业协会团体标准 制订(修订)项目的通知 2026.01.12
- 关于公示2025年“ECADI杯”第七届上海市(暨长三角高等院校联盟)大学生建筑设计技能竞赛评选结果的通知 2026.01.06
- 上海交通大学建筑景观AI设计系统构建高级研修班(2026年春季班) 2026.01.05
- 全国住房城乡建设工作会议在京召开,大力推进现代化人民城市建设 2025.12.24
- 2025第四届上海优秀青年工程勘察设计师培育活动结果公告 2025.12.01
- 关于2025年第一次消防设计专项检查情况通报的修改说明 2025.07.22
- 上勘设协秘书长忻国樑:行业变革需全链思维、技术赋能、协同破局 2025.05.26
- 重磅!协会两大会议被中共中央宣传部学习强国平台同日报道 2025.03.15




